Home > Management

Home > Management
The management team is made of dynamic, vibrant and enterprising people with significant experience in their various fields.
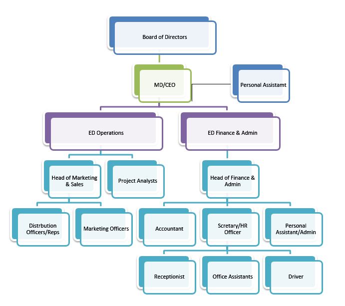
Organizational Structure
Kain Energy Limited is structured as an organization focused on technical and commercial side activities, primarily in the areas of marketing, sales and business development. Employees are recruited for the core marketing and sales positions first, as these are essential to generating revenue.
The figure below provides a pictorial summation (“organogram”) of the structure and core functions of Kain Energy Limited.
Our management team is the backbone of our success. With a Wealth of experience, they navigate the future with a commitment to excellence and sustainability. They are the key pillars that drive our leadership.
Guided by a clear vision for sustainable growth, our leadership is shaping a future where innovation meets responsibility. They empower the team to explore new ideas and drive impactful change.
Our management ensures the highest standards in every aspect of our operations, from safety to service delivery, focusing on optimizing processes to ensure efficiency and customer satisfaction.
Our leaders are at the forefront of developing and implementing sustainable practices that minimize environmental impact while maximizing operational performance.
Kain Energy Limited is an indigenous Nigerian Company with interest in the downstream sector of the Petroleum industry. With client base spread across Nigeria, we trade in refined Petroleum Products and pursue aggressive strategy of asset acquisition and investment
Don’t miss our future updates! Get Subscribed Today!
Copyright © 2025 Kain Energy Limited. All Rights Reserved
We use cookies to enhance your browsing experience and analyze our traffic. In compliance with the NDPA and GDPR, we request your consent to use non-essential cookies. You can choose to accept all, reject non-essential cookies, or manage your preferences. For more details, please review our Privacy & Data Protection Policy
These cookies are essential for the website to function properly. They enable basic functions like page navigation and access to secure areas. The website cannot function properly without these cookies.
These cookies enable enhanced functionality and personalization, such as videos and live chats. If you do not allow these cookies, some or all of these services may not function properly.
These cookies allow us to count visits and traffic sources so we can measure and improve the performance of our site. They help us know which pages are the most and least popular and see how visitors move around the site.
These cookies may be set through our site by our advertising partners. They may be used by those companies to build a profile of your interests and show you relevant adverts on other sites.